一、学科简介
广东外语外贸大学新闻传播学科创办于1997年,2005年成立新闻与传播学院,现有“文化传播与媒介”学术硕士和新闻与传播专业硕士两个硕士点,以及校级人文社科重点研究基地“政府传播与国际舆情研究中心”“城市形象国际传播研究校级科研创新团队”。与羊城晚报报业集团合作共建“全媒体与国际传播研究院”,下设卓越新闻传播人才培养基地、多语种国际舆情研究中心、全媒体创新实验中心、政府传播与危机管理咨询实训中心、区域形象与品牌传播咨询策划研究所、广外—羊晚新闻传播图书资料中心等分支机构。本学院以“国际传播华南重镇”为建设目标,逐步建立起较为完整的多层次、国际化人才培养和学科发展体系。获得广东省卓越新闻传播人才培养模式创新实验区、广东省特色专业、省级综合改革试验点、校企合作国际新闻传播人才培养模式创新项目等人才培养项目。
本学院现有专职教师39名,其中教授11人,副教授11人,境内外博士15人,英美外教 3人。另还聘有媒体和业界专家40余人为“双师型”导师。多数教师具有国内外知名高校、媒体、4A广告公司、跨国企业的学习经历、从业经历或实践经验,具有丰富的教学经验和丰硕的科研成果,形成了以国际传播与对外传播、政府传播与危机管理、网络与新媒体传播、品牌传播与市场营销、国际广告与公关、文化传播与影视艺术等方向的教学科研团队。主持承担各类纵向科研项目100余项,其中国家级、省部级项目近20项,承担省级教改项目2项,获得省级优秀教学成果奖1项。与广东省政府新闻办、广州市政府新闻办、广州市外事办、佛山市政府新闻办等政府机构建立了稳定的合作关系,承担各类政府重大委托项目30多项,项目经费总计近500万元,形成了良好的政媒产学研一体化发展模式。
本学科国际化特色鲜明,与美国密苏里大学新闻学院、西弗吉尼亚大学,英国利兹大学、西敏斯特大学、中央兰开夏大学,澳大利亚昆士兰科技大学,香港浸会大学,台湾义守大学等境外知名大学合作实施1+1或2+1双学位硕士培养项目和交换生项目。每年都有学者互访和学生交换。至今共派出20多名专职教师和200多名学生到这些境外大学访问学习,还与凤凰卫视、香港卫视、大公报、澳门商报、新加坡联合早报网、英国BBC等多家境外媒体建立了联系。
本学科与国内20多家媒体、广告公司、文化传播机构建立了实践教学基地,可供学生参与专业实践与实习。与羊城晚报报业集团的全面合作共建已进入实施阶段。
二、招生专业与培养方向
文化传播与媒介学术硕士点下设媒介与国际传播、文化传播史论、传播与社会发展、文化传播与应用传播四个方向;新闻与传播硕士专业学位授权点下设国际新闻传播实务、政府传播与危机管理、城市传播与文化创意三个方向。本学科将充分发挥国际化人才培养特色与优势,通过与新闻媒体、政府机构、企事业单位以及境外合作高校与媒体机构的深度合作,培养具有深厚文化底蕴、国际化视野和跨文化传播能力,专业知识扎实,理论研究与实践应用相结合,适应全媒体时代新闻媒介发展和文化传播需要,能在新闻媒体、政府机构、企事业单位、文化艺术团体、科研院所等领域从事科学研究、新闻传播、文化传播、公关广告传播、传媒教育等工作的“国际化、复合型、创新型”高层次专门人才。
三、报考条件及程序
报考条件、报名时间、报考程序等事项按国家统一要求和时间安排进行。
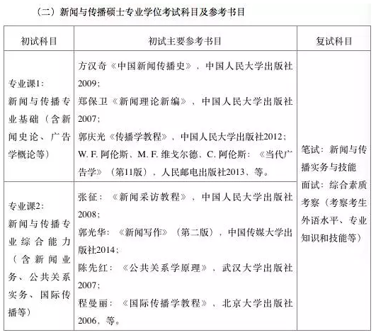
四、初试、复试科目及参考书目
考生参加全国硕士研究生统一入学考试。初试科目共四门:政治理论、外语、专业课1、专业课2。初试达到复试分数线的考生参加复试,复试由新闻与传播学院组织。


五、学制与招生计划
文化传播与媒介硕士点学制为全日制三年,新闻与传播硕士专业学位学制为全日制两年。招生计划以教育部下达的实际指标为准。
六、联系方式
广东外语外贸大学新闻与传播学院网址:http://xwxy.gdufs.edu.cn/
联系人:范老师、吴老师联系电话:020-39326091
传真:020-39328585
地址:广州市小谷围岛大学城外环东路178号
邮编:510006
电子邮箱:gwxwcb@163.com